- 24小时服务电话
- 0537-6056666
-
微信服务号
-
微信订阅号
-
微信视频号
-
抖音号

新闻中心
尊敬的参保患者:
您好!
为深入贯彻落实我市关于加强门诊慢特病经办管理服务工作的决策部署,切实解决行动不便、长期卧床等参保人员就医取药的实际困难,进一步优化服务流程,现就门诊慢特病代开药服务有关事项向您告知如下:
代开药申请人员范围
对于因行动不便、长期卧床等原因,确实无法亲自到定点医疗机构开具门诊慢特病药品的门诊慢特病患者,可以委托他人代为开药。
代开药需要准备的材料
代开药人前往定点医疗机构代为开药时,需同时提供以下三项材料:
1.代开药人有效身份证件;
2.承诺人有效身份证件或社保卡或门诊慢特病医疗证(纸质或电子版);
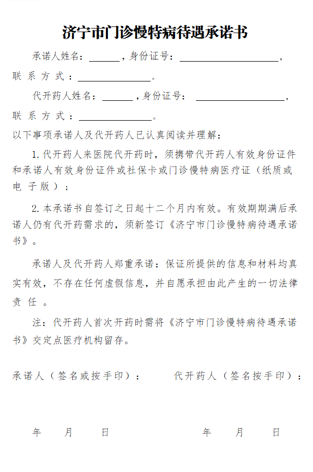
3.《济宁市门诊慢特病待遇承诺书》(具体内容见附件,需由您和代开药人签署,一份代开药人开药时携带,一份交就诊科室留存)。
代开药的注意事项
遵医嘱取药:代开药人应严格按照您的用药意愿及医师开具的处方代领药品,请勿随意增减药量或代开非您本人所需的药品。
妥善保管物品:请您及代开药人妥善保管您的相关证件及代领的药品,防止证件及药品丢失。
配合机构管理:为保障您的用药安全和医保基金规范使用,定点医疗机构将为代开药服务建立专门的记录台账。工作人员可能会定期与您或您的家属联系,核实代开药情况并进行生存状态信息更新,请您予以配合。
温馨提示
本服务旨在为确有困难的参保人员提供便利。请您及代开药人确保所提交的材料真实有效,代开药行为符合您本人的真实意愿。对通过虚假承诺、冒名顶替等方式违规开药的,医保部门将按有关规定处理。
咨询电话
如您在办理过程中有任何疑问,可拨打医保政策咨询电话(0537-6051699)、济宁市第一人民医院慢病门诊(0537-2253243)进行咨询,感谢您对医保工作的理解与支持。
济宁市第一人民医院
2026年2月26日
